|
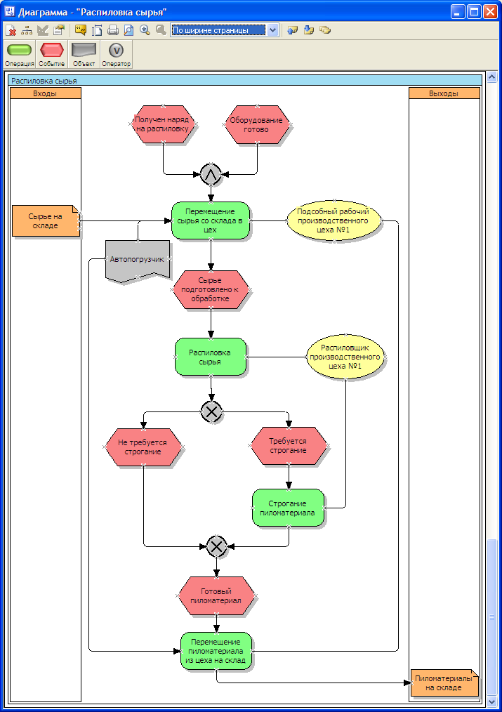
Нотация EPC (Event-driven Process Chain, модель цепочки процессов, управляемых событиями) позволяет отразить последовательность элементарных операций, для которых определены инициирующие события, исполнители и необходимые ресурсы. Последовательность операций может содержать ветвления.
Свойства элемента:
Название свойства
|
Примечание
|
Комментарий
|
Примечание по элементу в свободной форме
|
Связи с другими типами:
Название связи
|
Тип связанного элемента
|
Примечание
|
Владелец
|
Субъект
|
Должность компании, отвечающее за эффективную работу процесса
|
Согласование
|
Субъект
|
Должности компании, согласующие все изменения регламента процесса
|
Входы
|
Объект
|
Запускающие процесс события
|
Выходы
|
Объект
|
Результаты процесса
|
Структура
|
Роль AD
|
Роли процесса (условные исполнители), назначаемые должностям компании
|
Пример диаграммы процесса EPC:

|